Organizations can leverage the Designator, the Publisher (if part access is available), and the Copier to create descriptively-named skeleton models. By first designating assembly components, then pulling in references from those components into the skeleton model, the CadActive platform will assign the designated name to the features created in the skeleton model.
Designate
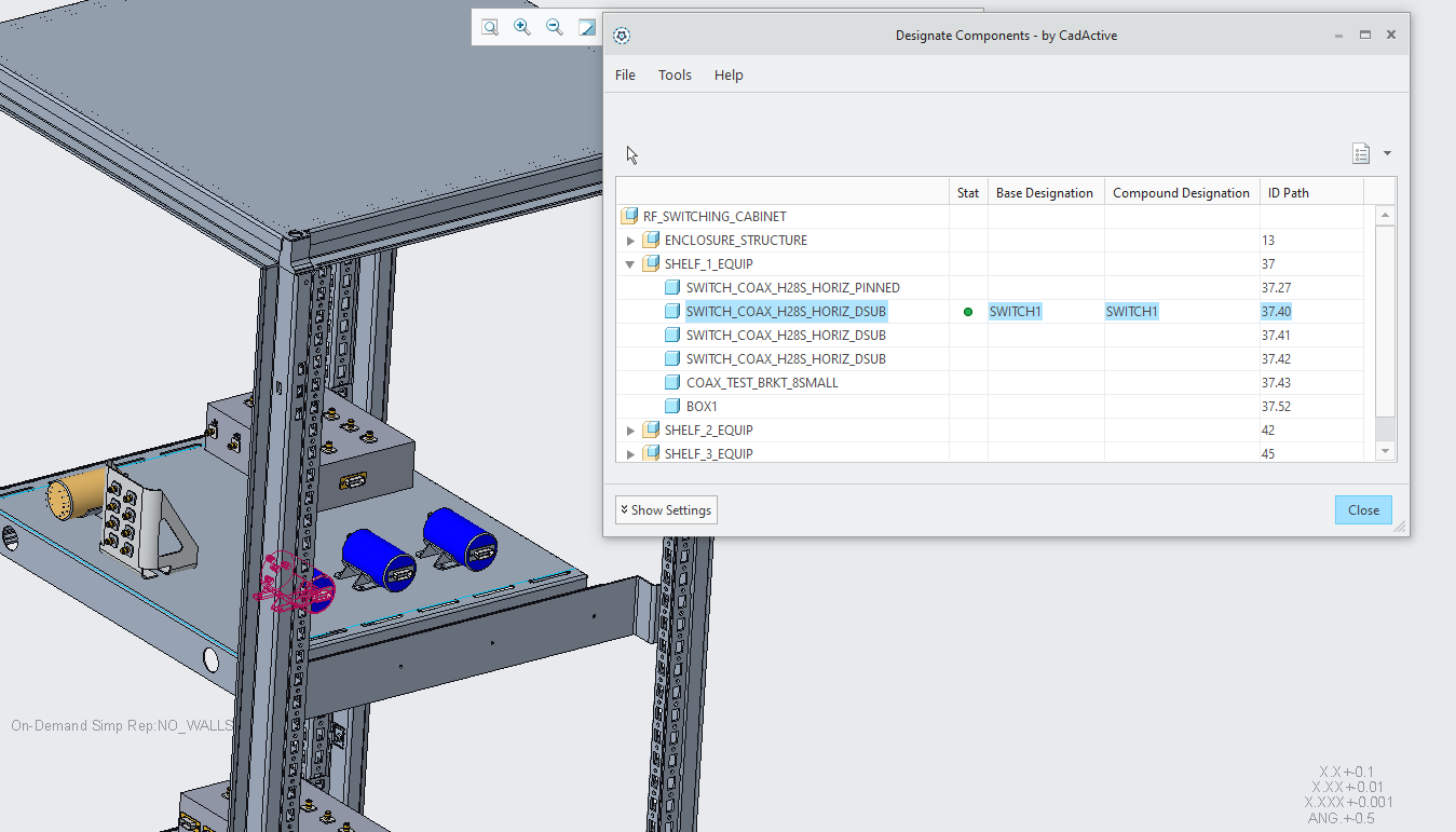
First, use the Designator to designate the assembly components you plan to copy references from into the skeleton model. In the below example, I designate one of the blue switches as SWITCH1, but do not designate the other two.

Publish (if available)
Second, IF you have access to change features in the assembly component itself, it is ideal if you can use the CadActive Publisher to publish any critical geometry that will be used in the skeleton model. See how to do this in the document (here). If you don't not have access, move to the next step.
Copy
Third, you can copy references into the skeleton model from the switches. Depending on if you were able to create publish geometry using the Publisher there will be two ways to do this:
Component Access (Publisher)
If you were able to publish geometries of the relevant assembly components follow the steps (here) to copy the published geometry into the skeleton model.
No Component Access (No Publisher)
If you don't have publish geometries in the relevant assembly components or want to copy components on-the-fly, you will need to use the User-Defined Copier. Follow the steps outlined (here).
Was this article helpful?
That’s Great!
Thank you for your feedback
Sorry! We couldn't be helpful
Thank you for your feedback
Feedback sent
We appreciate your effort and will try to fix the article